Cursor可控AI编程实践:缩短交付周期,保障产品质量
**导读:**AI编程工具的兴起让开发效率有了质的飞跃,但很多开发者在使用过程中会发现一个问题:AI生成的代码往往与现有项目的技术栈、编码规范不匹配,需要大量的手动修改,开发效率拖了后腿。如何让AI按照我们的意图和规范来编写代码?这就是”可控AI编程”要解决的核心问题。
通过Cursor可控AI编程技术,我们大幅提升了开发效率,同时确保了产品的高质量和可靠性。本文将展示这一技术如何为企业创造实际价值。
作者:阮奇
枫清科技(Fabarta)前端开发专家
01
可控AI开发技术的核心价值
效率提升数据
基于实际项目的统计数据显示:
• 开发周期缩短60%:原本需要2周的功能模块,现在可以在5天内完成
• Bug率降低50%:严格的约束机制确保了代码的可靠性
• 系统维护成本降低60%:标准化规范减少了人为错误的发生

技术优势
• 掌握前沿的AI辅助编程技术
• 建立标准化的开发流程
• 实现代码质量的一致性保障
• 具备快速响应需求变化的能力
02
可控AI编程的三大核心
约束:项目规范先行
约束是可控编程的关键,主要包括:
• 项目风格:代码风格、命名规范
• 技术规范:技术栈限制、架构模式
• 修改范围:明确代码变更的边界
需求:越清晰越好
给AI提供明确的需求规格(SPEC)是成功的第一步,模糊的需求只会得到模糊的结果。
最佳实践:
• 提供详细的功能需求文档
• 明确输入输出格式
• 指定具体的技术实现要求
验证和迭代:提示词库建设
建立个人或团队的提示词模板库,实现高效复用。
03
约束
Project Rules:可控编程的核心武器
什么是Project Rules?
Project Rules(项目规则)是Cursor提供的一项核心功能,它能够将项目的技术栈、结构规范、开发标准等信息告知AI,确保生成的代码符合项目要求。
Project Rules的组成要素
以一个Vue前端工程为例,一个完整的Project Rules包含:
1. 技术栈定义
整个工程使用的主要技术路线,作为后续代码生成的基础:

2. 项目结构规范
项目的文件功能结构,指导后续代码生成和修改到正确的位置:

3. 开发规范
从代码的命名到组件的模板格式,从API的接口定义到异常处理,都需要一致的规范来约束:


图1. 典型Project Rules文件示例
对比:有Rules vs 无Rules 的AI自动生成效果对比
以实现Figma设计中的登录页为例:

图2. 原始Figma登录页面设计稿
无Rules的问题
当没有Project Rules约束时:
• 使用错误的技术栈(如用原生HTML替代组件库)
• 忽略国际化要求
• 不遵循现有的API接口规范
• 代码风格与项目不一致
AI生成不可控,导致生成代码不可维护;并且由于没有使用工程已有的技术栈和样式风格,导致生成页面与设计相去甚远,结果中还有编译错误。

图3. 没有rules情况下自动生成的登录页面
有Rules的开发优势
引入Project Rules后:
• 严格遵循项目技术栈
• 自动添加国际化支持
• 遵循既定的API接口规范
• 保持代码风格一致性
• 生成的代码可以直接运行

图4. 在设置rule之后,生成的登录页面,还原度和可行性都很高
自动生成Project Rules
项目规则对于AI可控编程的作用极大,但是要手写一份符合自己工程的Project Rules还是足以吓退很多开发者的,好消息是Cursor从0.49版本开始支持自动生成Project Rules:

AI会自动分析当前项目的代码结构、技术栈和编码规范,生成适合的Project Rules。

图5. 自动生成符合当前工程的Project Rules
04
需求
高效提示词的四要素
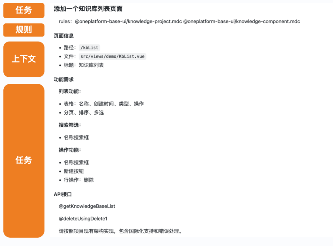
基于实践总结,优秀提示词遵循”任务-规则-上下文-功能”结构,让AI清晰理解上下文和边界。

图6. 一个优秀cursor功能开发提示词示例模板
任务(Task)
明确要完成的具体任务:

规则(Rules)
引用Project Rules确保代码规范:

上下文(Context)
指定代码的位置和入口:

功能(Features)
详细描述功能需求:

05
最佳实践建议
规则先行:为项目奠定坚实基础
核心思想:在编写任何功能代码之前,首先要定义好项目的规则(Project Rules)。这就像建造大楼前必须有精准的蓝图一样。
**对于新项目:**不要从零开始。可以利用社区提供的优秀规则模板(如 https://www.cursorrules.org/),结合自身项目的技术栈进行定制。先花半天时间完善规则,胜过后续一周的修补工作。
**对于现有项目:**利用 /generate cursor rules 命令,让AI分析现有代码库,自动生成一套基准规则然后微调,确保规则既符合现状,又能引导未来的开发方向。
**规则的版本化管理:**将 .cursor-rules 文件纳入Git版本控制,存放在项目根目录。这样,不仅团队成员能共享最新的规则,AI也能在每次交互中获取到最准确的上下文,确保代码生成的一致性。
**定期维护:**规则不是一成不变的。建议在每个迭代周期(Sprint)结束时,花少量时间回顾并更新规则,废弃过时的模式,引入新的最佳实践。
模板建设:将重复性工作标准化
核心思想:将常见的开发任务(如创建组件、API、测试用例)制作成标准化的提示词模板(Prompt Template),将开发人员从重复的思考和输入中解放出来。
**识别高频场景:**分析团队的日常工作,找出最常进行的开发任务。例如,“创建一个包含数据表格和搜索功能的Vue页面”、“实现一个符合RESTful风格的Node.js API接口”等。
**建立提示词库:**在项目中创建一个 PROMPTS.md 文件,用于存放这些标准化的提示词模板。一个好的模板应包含我们前面提到的四要素:任务、规则、上下文、功能。

**共享与迭代:**鼓励团队成员贡献和完善这个模板库。每当有人发现一个更高效的提问方式时,都应该更新到共享的模板库中,让整个团队受益。
工具组合:发挥1+1>2的效能
核心思想:Cursor不是要取代现有的开发工具链,而是要作为核心加速器融入其中,与代码审查(Code Review)、自动化测试等工具形成合力。
**AI辅助Code Review:**在提交Pull Request (PR) 之前,可以让AI先进行一轮预审查:@codebase /review 请根据项目规范检查这段代码的潜在问题。AI可以快速发现命名不规范、缺少注释、代码风格不一致等问题,从而让团队成员的Review更专注于业务逻辑和架构设计。
**自动化测试生成与验证:**利用AI快速生成单元测试和集成测试的草稿。@file.test.js 请为这个文件中的 [函数名] 方法编写单元测试,覆盖正常和异常场景。然后,将这些测试用例纳入CI/CD流水线,自动验证AI生成代码的正确性,形成“AI生成代码 -> CI自动验证 -> 人工审查逻辑”的高效闭环。
**与设计工具联动:**通过 Figma MCP 等工具,实现从设计稿到代码的直接转换,极大减少UI开发中的信息损耗和重复劳动。
06
总结
Cursor可控AI编程不是简单地让AI写代码,而是建立一套完整的约束和指导体系,让AI在规范的框架内发挥最大价值。通过Project Rules、提示词模板和MCP工具的组合使用,我们可以真正实现”可控”的AI编程体验。
核心要点回顾:
1. 规则先行:建立完善的Project Rules
2. 模板复用:构建高效的提示词库
3. 工具增强:善用MCP扩展功能
4. 持续优化:不断改进工作流程
AI编程的未来不是替代开发者,而是让开发者更专注于架构设计和业务逻辑,让AI处理重复性的编码工作。通过可控AI编程,我们可以在保证代码质量的同时,大幅提升开发效率。